精读分享│【Nature Communications】:Replication timing alterations are associated with mutation acquisition during breast and lung cancer evolution
英文题目:Replication timing alterations are associated with mutation acquisition during breast and lung cancer evolution
中文题目:复制时间改变与乳腺癌和肺癌进化过程中的突变获取相关
期刊:Nature Communications (IF=14.9)
单位:伦敦大学学院癌症研究所、弗朗西斯·克里克研究所等
时间:2024年7月18日


摘要:
在细胞周期的每个阶段,DNA复制时间的调控机制都极为精密,以确保基因组的精准复制。然而恶性转化过程中该调控机制的改变程度及其重要性尚未得到充分研究。本研究通过分析癌细胞与正常细胞系的复制时间测序数据,以及952例肺癌和乳腺癌的全基因组测序结果,评估了复制时间改变(ART)对癌症演化的生物学影响。研究发现:6%-18%的癌基因组存在ART现象,其中从早期复制转向晚期复制的区域突变率显著升高,并呈现出独特的突变特征;而从晚期复制转向早期复制的区域则内部基因表达水平上升,且以APOBEC3介导的突变簇为主,并伴随相关驱动性突变。本研究证实ART在癌症演化过程中发生较早,且其与突变获得的相关性可能强于染色质结构改变。
引言:
癌症的发展是一个进化过程,突变作为自然选择的底物,推动肿瘤不断演化。因此理解突变积累的机制对于揭示肿瘤演化过程至关重要。DNA复制是细胞周期中至关重要的生物学过程,其时间程序(即“复制时间”)在基因组中以高度有序的方式进行调控,以确保高效、准确地完成基因组复制,并减少体细胞突变。在非恶性细胞中,复制时间程序在50%–70%的基因组中是高度保守的,其余30%–50%则在发育过程中动态变化,具有组织特异性。已有研究表明,复制时间与癌症发展过程中突变的非均匀分布密切相关,晚期复制区域通常突变率更高。然而,复制时间在癌症发生过程中的可塑性及其与突变获取之间的关系仍缺乏系统研究。本研究旨在探讨复制时间在恶性转化过程中的变化程度,以及这些变化如何与突变积累、基因表达和染色质结构共同影响癌症演化。

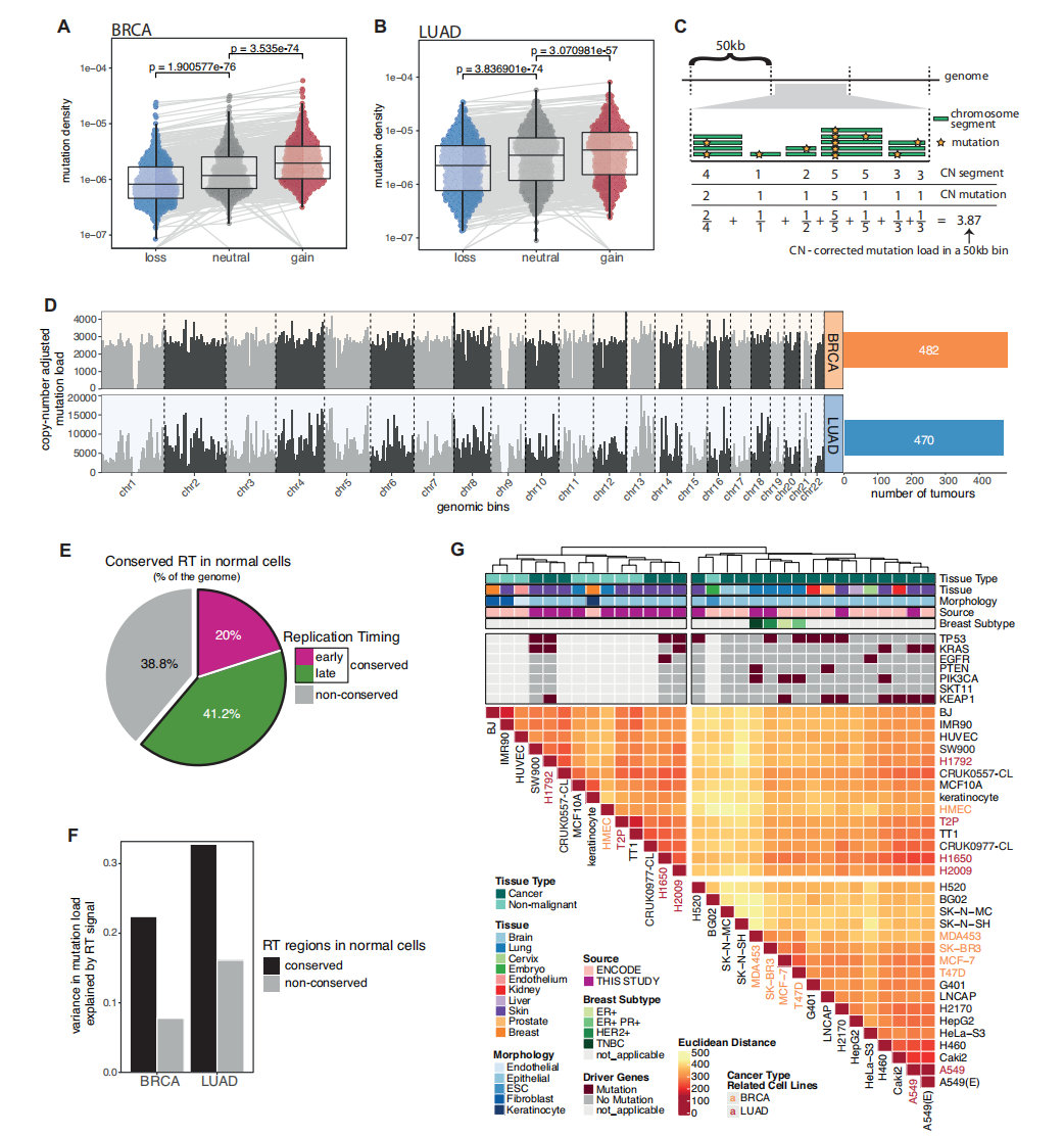
图1|用于探索突变获取与复制时间关系的数据队列概览
A, B 分别为482例乳腺癌(BRCA)(A)和470例肺腺癌(LUAD)(B)中,拷贝数获得、丢失及中性区域的突变密度(突变数量/受影响基因组区域大小)。
C 示意如何在单个50 kb窗口内进行拷贝数校正:同时计算突变位点的总拷贝数(CN segment)与突变等位基因数(CN mutation)。
D 全基因组以5 Mb窗口展示BRCA与LUAD队列经拷贝数校正后的突变负荷。
E ENCODE中5株非恶性细胞系中保守与非保守复制时间(RT)区域所占基因组比例。
F 在非恶性细胞保守与非保守RT区域中,16株ENCODE细胞系平均RT信号解释的突变负荷变异性(线性模型R²)。
G 以50 kb窗口的RT信号对31株细胞系(15株本研究+16株ENCODE)进行层次聚类(欧氏距离+Ward准则)。顶部注释包括细胞系来源、组织类型、驱动基因突变等信息。

图2|BRCA与LUAD细胞系中的复制时间改变(ART)
A LUAD细胞系H1650全基因组中ART分布示例;左侧条为各染色体ART占比,右侧条示ART区域定位。下方以chr1示例EarlyN-to-LateT与LateN-to-EarlyT定义。
B BRCA与LUAD细胞系基因组受ART影响的比例。
C 以IMR90、TT1及组织起源匹配细胞T2P为参照时,ART区域分布差异;灰色矩形示假阳性,黄色矩形示真阳性但被IMR90/TT1漏检。
D 以三种参照细胞系鉴定LUAD细胞系,已识别重叠ART区域的比例(饼图),下方Upset图为以H1650为例。
E 以正常组织起源细胞为参照,同癌种细胞系间ART区域重叠比例(饼图);展示复发、共享及独特ART的基因组区域(折线图)。
F BRCA与LUAD中,未改变RT与ART区域(共享/复发)的基因密度比较。

图3|BRCA与LUAD肿瘤中ART与突变分布的相关性
A BRCA与LUAD中,未改变RT域与复发ART域起点前后500 kb平均突变负荷与RT信号。
B ART区域与未改变RT区域中预期与实际的平均突变负荷分布,揭示ART发生时间相对于最近共同祖先(MRCA)中突变积累的时间关系。上方:预期突变负荷分布模式——若ART发生于突变积累前/后;下方:观察到的突变负荷分布及估算在MRCA之前积累的突变比例。
C 两例LUAD肿瘤中ART与未改变RT区域的突变负荷分布示例。
D 178例突变密度差异显著的LUAD肿瘤中,估算在EarlyN-to-LateT或LateN-to-EarlyT之前积累的突变比例(箱线图)。
E 两例来自TRACERx 的LUAD患者来源PDCs(CRUK0557-CL、CRUK0977-CL)相对于T2P的ART基因组比例。
F 利用同一PDCs的配对RT与突变数据,估算ART前后突变积累比例。

图4|癌症中复制时间与染色质结构的改变
A 流向图:BRCA细胞系MCF-7、T47D与正常HMEC相比,未改变RT与ART区域在A(开放)/B(关闭)染色质区室的分布差异。
B两株BRCA细胞系(MCF-7与T47D)相对于HMEC细胞呈现染色质区室改变(ACC)区域的基因组占比。
C 流向图:BRCA细胞中未改变区室与ACC区域的早/晚RT比例差异。
D 上方:BRCA肿瘤中未改变区室与ACC区域的突变负荷分布;下方:未改变RT与ART区域的突变负荷分布。
E 正常细胞(HMEC)与肿瘤细胞(MCF-7或T47D)中染色质或复制时间信号解释的BRCA突变负荷变异性。
F, G LUAD A549细胞中,未改变RT与ART区域被归为A/B区室的50 kb窗口计数(F)与比例(G)。

图5|ART与DNA损伤修复机制活性的相关性
A, B 散点图:BRCA(A)与LUAD(B)中,未改变LateN+T vs EarlyN+T区域(x轴)与ART EarlyN-to-LateT vs LateN-to-EarlyT区域(y轴)各突变特征暴露度的中位数差异;点大小示肿瘤中特征活跃比例。
C BRCA与LUAD中,不同RT/ART区域每Mb的APOBEC3介导omikli(簇状)与unclustered突变数。
D 在BRCA肿瘤中,定位于不同RT和ART区域的癌症相关基因内,每兆碱基(Mb)中omikli(顶部)和未聚类(底部)情况下的APOBEC3突变数量。上方:BRCA癌症基因中APOBEC3 omikli与unclustered突变每Mb计数;中间:Fisher检验比值比(点)及95% CI(竖线),示癌症基因中omikli突变是否富集;下方:列举在BRCA中为LateN-to-EarlyT且遭APOBEC3 omikli突变的18个癌症基因。

图6|BRCA与LUAD中ART区域的基因组与转录组特征
A 晚期N期至早期T期复制基因(BRCA中787个基因,LUAD中634个基因)的平均log2倍变化值(log2FC)与正常细胞中随机选取(bootstrapped法)的100000个晚期复制基因进行比较,以及BRCA中835个基因与LUAD中377个基因的EarlyN-to-LateT复制基因与正常细胞中选取的早期复制基因的等效比较。箱线图:相对于对照基因,BRCA(787基因)与LUAD(634基因)LateN-to-EarlyT基因及BRCA(835基因)与LUAD(377基因)EarlyN-to-LateT基因在肿瘤vs正常组织中的log2FC表达差异;饼图示差异表达基因比例。
B 同法比较ART基因与对照基因的相对拷贝数((mean CN - ploidy)/ploidy)。
C 在BRCA与LUAD 中,通过复制时间改变(ART)区域鉴定出的癌症相关基因。
研 究 总 结 | 研 究 结 论 | 研究表明,ART在乳腺癌和肺癌发展中是早期主干事件,与突变获得及基因表达显著相关,通过塑造基因组突变景观、影响基因表达,在癌症进化中发挥关键作用,且与染色质结构改变相比,ART与突变积累的相关性更强。 |
创 新 性 | 本研究整合多组学数据,系统分析肺癌和乳腺癌中ART,为癌症进化研究提供新思路。同时发现ART作为早期事件对癌症基因组和转录组景观塑造的关键作用,以及与突变特征、基因表达的紧密联系,丰富了对癌症发生发展机制的认识。 | |
不 足 之 处 | 研究虽校正拷贝数变化对突变获取的影响,但更精确技术或可进一步解析突变时间与拷贝数改变的联系。此外,样本量有限,仅用一种参考细胞系定义ART,忽略正常细胞间潜在异质性,且长期细胞培养和永生化可能影响分析。 | |
研 究 展 望 | 未来可利用单细胞测序数据,探索RT程序在肿瘤内的异质性及其与个体肿瘤基因组改变的关系。还可纳入更多癌症类型及前侵袭性疾病数据,研究ART在不同癌症及癌症发生不同阶段的作用,以深入理解其机制。 | |
研 究 意 义 | 本文揭示了ART在肺癌和乳腺癌进化中的重要作用,为癌症发生发展机制研究提供了新见解。有助于深入理解癌症基因组和转录组景观的塑造过程,为癌症早期检测和治疗提供潜在靶点及理论依据,推动癌症精准医学发展。 |

汇报人:王静
导师:任建君
审核:李向东、吴桂儀、任建君
